«Бегущая Вологда»: как изменится движение в городе на время полумарафона
В ближайшие выходные в Вологде ожидается знаменательное мероприятие, посвященное зимнему бегу: 6 и 7 декабря состоится уже VIII Международный зимний полумарафон «Бегущая Вологда». Масштабное спортивное событие не только соберет любителей бега, но и внесет коррективы в привычный ритм городской жизни — на ряде улиц будет ограничено движение транспорта. Об этом информирует пресс-центр Администрации города Вологды.
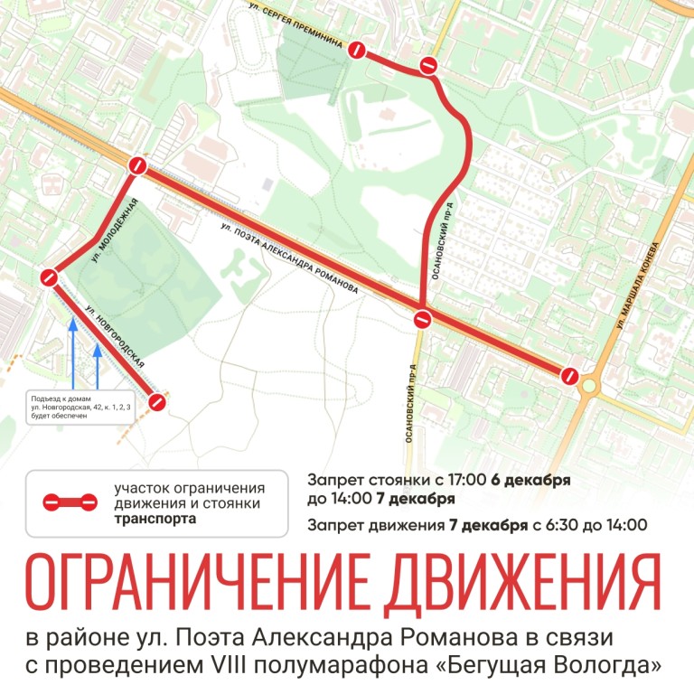
Когда и где ждать ограничений
Уже 6 декабря с 17:00 в нескольких районах города вступит в силу запрет на стоянку автомобилей. Ограничения затронут несколько участков: улицу Новгородскую (на участке от Молодежной до проектируемой Олимпийской), Молодежную (на участке от Новгородской до Поэта Александра Романова), Поэта Александра Романова (на участке от Молодежной до Конева), Осановский проезд (на участке от Поэта Александра Романова до Ловенецкого) и улицу Сергея Преминина (на участке от Ловенецкого до дома №34 по улице Сергея Преминина).
На следующий день, 7 декабря, с 06:30 до 14:00 движение транспорта на этих участках будет полностью закрыто. Водителям стоит заранее продумать альтернативные маршруты, чтобы избежать неудобств.
Как изменится работа общественного транспорта
Из‑за спортивных мероприятий скорректируют движение нескольких автобусных маршрутов. Пассажирам рекомендуется заранее ознакомиться с корректировками, чтобы спланировать поездки без неудобств.
1. Маршрут №6 временно исключит участок по улице Новгородской. На остановках «Больница» и «Парк Осановская роща» посадка и высадка пассажиров осуществляться не будут.
2. Маршрут №7 будет следовать по обновленной трассе: от улицы Конева через улицу Можайского (с остановками «Магазин», «Ловенецкого», «По требованию» и «Депо»), затем по улицам Планерная и Преминина — далее по стандартному пути в обоих направлениях.
3. Маршрут № 11 изменит путь следующим образом: от Осаново до улицы Конева (с остановками «Архангельская», «Воркутинская», «Школа № 36» и «Дворец спорта»), далее — по улице Можайского (остановки «Магазин», «Ловенецкого», «По требованию» и «Депо»). После этого автобус проследует по улицам Планерная и Преминина, возвращаясь на обычный маршрут в обоих направлениях.
4. Маршрут №13 также скорректирует движение: от улицы Конева (остановки «Архангельская», «Воркутинская», «Школа №36», «Дворец спорта») автобус направится на улицу Можайского (остановки «Магазин», «Ловенецкого», «По требованию», «Депо»), а затем — по улицам Планерная и Преминина. Далее маршрут продолжается в привычном формате в обоих направлениях.
5. Маршрут №20 будет двигаться от улицы Конева по улице Можайского (с остановками «Магазин», «Ловенецкого», «По требованию», «Депо») до Пошехонского шоссе. На этом участке предусмотрены остановки «Можайского» и «Молочный комбинат». После этого автобус продолжит движение по обычной схеме в обоих направлениях.
6. Маршрут №28 проследует от улицы Конева по улице Можайского (с остановками «Магазин», «Ловенецкого», «По требованию», «Депо»), далее — по улицам Планерная и Преминина. Затем автобус вернется на стандартный маршрут, двигаясь в обоих направлениях.
В пресс-службе Администрации города Вологды подчеркивают, пассажирам следует учитывать эти изменения при планировании поездок 7 декабря и следить за объявлениями водителей и информационных табло.
Что ждет участников забега
Спортивная программа полумарафона рассчитана на два дня: 6 декабря — детские старты на дистанции 500 м и 1 км; 7 декабря — забеги для взрослых на 2,5 и 10 км, а также классический полумарафон на 21,1 км. Особая дистанция в 500 м подготовлена для людей с ограниченными возможностями здоровья. Все старты будут проходить от Ледового дворца «ВологдАрена».
Кроме того, в рамках мероприятия состоится Кубок Вологодской области по легкой атлетике. Участники забегов на 5,10 и 21,1 км смогут претендовать на присвоение спортивных разрядов в соответствии с нормативами Единой всероссийской спортивной классификации.
Как принять участие
Чтобы стать частью спортивного праздника, необходимо зарегистрироваться онлайн — прием заявок завершается 5 декабря.
Не упустите шанс поддержать бегунов или испытать себя на дистанции! «Бегущая Вологда» — это не только соревнование, но и возможность почувствовать прелести зимнего спорта и единства горожан.

Комментарии
Добавление комментария
Комментарии